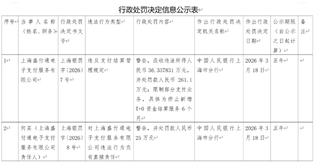
180 浏览近日,中国人民银行上海市分行开出的罚单,让第三方支付行业感受到了监管的强硬态度。上海盛付通电子支付服务有限公司因违反支付结算管理规定,被没收违法所得36.34万元并罚款261.1万元,合计罚没约297万元,相关责任人也同步被罚25万元。但真正引发行业震动的,是罚单中罕见的业务限制条款:停止新增T+0资金结算服务6个月。
业务限制:比罚款更致命的处罚
对于支付机构而言,T+0结算(资金当天到账)是吸引商户的核心竞争力之一,无论线下POS收单还是线上支付,“秒到账”早已成为行业标配。此次央行要求盛付通停止新增T+0服务,意味着未来半年内,盛付通无法为新商户开通即时到账功能,这将直接打击其市场拓展能力,相当于掐住了业务发展的命脉。
以往支付机构被罚多以“罚款了事”,对于年交易额数千亿的支付公司来说,百万级罚款的威慑力有限。但此次监管直接对核心业务“动刀”,释放出明确信号:监管已从经济处罚升级为经营限制,支付机构的合规成本大幅提升。
违规根源:T+0结算的风控漏洞
据了解,央行的检查时段为2024年7月至2025年6月,盛付通的违规问题正是在此期间被查出。虽然罚单未披露具体违规细节,但T+0结算本身因资金清算速度快,存在风控时间窗口短的天然缺陷,若管理不善,极易出现资金挪用、商户准入审核不严、交易真实性存疑等问题。目前盛付通已完成整改并通过验收,但此次处罚的警示意义已覆盖全行业。

老牌机构被罚:监管无例外
作为2011年央行首批发放支付牌照的机构,盛付通堪称支付行业“老资格”,目前由上海掌门科技全资控股,支付业务许可证有效期至2026年5月2日,还持有网联清算股份,是中国支付清算协会常务理事单位。
这样一家头部机构被施以业务限制重罚,更凸显监管层的决心:无论机构资历深浅、体量大小,触碰合规红线都将付出实质性代价。尤其在其支付牌照即将到期的关键节点,此次处罚也让行业对牌照续展的合规标准有了更清晰的认知。
行业连锁反应:合规成为生存底线
自2024年《非银行支付机构监督管理条例》施行后,监管手段不断丰富,从单一罚款拓展到业务限制、市场禁入等多重措施。此次盛付通被罚,标志着支付行业的强监管时代正式来临:
支付机构需将合规管理从“被动应对”转向“主动防控”,尤其针对T+0等高风险业务,需强化全流程风控;
中小支付机构的生存压力将进一步加大,核心业务竞争力受限可能导致市场份额向合规能力更强的头部机构集中;
商户选择支付通道时,除了关注到账速度,也会更加重视机构的合规稳定性,合规能力将成为支付机构的核心护城河。